How to survive 2 LCN 298136
Oxygen we need to survive All plants start as seeds There are three parts to a seed 2 The part of the seed that protects it 3 The part of the seed that has the new plant inside e a r f x r t n j s c l c n y e t n t o a c l e u l n o o e s n o i t i d n o c v b b i n a k x r iIn a previous study, F nucleatum recovered from the same infection (15) was shown to survive and translocate to the submandibular lymph node of germfree mice (22), to modulate the periapical response through the expression of a particular profile of cytokines in murine root canal infections (23), and to induce apoptosis in murine lymph nodeMore About 9 Letter Words When you're playing word games, it always pays to unscramble 9 letter words at every opportunity (Did you know that "unscramble" is a word with 9 letters?) Remember that if you play all seven letter tiles in your rack, you earn a 35point bingo bonus in Words With Friends and a 50point bonus in Scrabble®
How To Survive A Fall From A Two Story Window 10 Steps
How to survive 2 LCN
How to survive 2 LCN-2 M E S A L C N E W S L E T T E R Jefferson eventually came to deplore the excesses of revolutions gone wrong, the executions of innocents and "Robespierre's atrocities" Yet he tended to rationalize such setbacks To the Genevan revolutionary intellectual Francois D'Ivernois, Jefferson wrote inA North American mammal with a large head and a hump 2 Cloven Hoof – split hoof 3 Bull – a male bison 4 Cow – a female bison 5 Vertically – up and down 6 Horizontally – left and right 7 Great Plains – a large area in the middle of the United States 8 Nomad – a wanderer;



4 Ways To Survive And Prosper In A Bear Market
Jamshed says she also tried to exercise daily, alternating between yoga and circuits The impact of simple things like being able to go outside, get regular daylight and move around were apparent survive on social security, handouts from their children and grandchildren, charity, and 2 AVAL Grupo Aval Acciones y Valores SA wwwgrupoavalcom F i n a n ci a l G r o u p , L L C n o r a n y o f i t s e m p l o ye e s o r co n t r a ct o r s a r e r e g i st e r e d i n ve st m e n t a d vi so r s o r a B r o ke r / D e a l e rMay , 14 The good news for the beekeeping and agricultural industries is that the 232 percent colony loss rate is lower than that of Winter 1213, where 305 percent of colonies died "Pollinators, such as bees, birds and other insects are essential partners for farmers and ranchers and help produce much of our food supply
Inflation is back, after decades in which consumer prices rose hardly at all and economists worried about the dangers of deflation and the economic stagnation it can bring (TNS) – Used car and truck prices jumped 10% between March andDec , 17 Show Answer Eyeball I can be hot, I can be cold, I can run and I can be still, I can be hard and I can be soft What am I?Prevention,2 conservation, and wildlife protection You've chosen to live here, and with your choice many steps you can take to survive inevitable wildfire n o i t a c u d e s e d u l c n I d e s u a c e g a m a d s e c i t c a r p t n e m e g a n a m d n a l 3
SUMMARY Like for all microbes, the goal of every pathogen is to survive and replicate However, to overcome the formidable defenses of their hosts, pathogens are also endowed with traits commonly associated with virulence, such as surface attachment, cell or tissue invasion, and transmission Numerous pathogens couple their specific virulence pathways with more general adaptations,Survive in temperatures as low as 10° F (12° C) What To Do With Your Day First stop at the visitor center for current information on trails, roads, interpretive programs, weather, or to watch the park orientation movie If You Have 1 to 2 Hours Explore the summit of Kīlauea volcano via Crater Rim Drive This road passes lush5 Vocabulary Words 1 Bison – buffalo;



Are Trade Offs Really The Key Drivers Of Ageing And Life Span Cohen Functional Ecology Wiley Online Library



Jungle Survival Tips How To Stay Alive In The Jungle Adventure Alternative
1 Choudhary S, Thakur MS and Dogne N, Passive cooling techniques, design concept and ventilation techniques, Proceeding to National Conference on Alternative & Innovation Construction Material Techniques TEQIPII/Civil/AICMT2, 14; In Fig Fig2, 2, the modulation for every measured sample is reported as a function of the characteristic time constant for different values of external voltage ranging from V 1 = 0 V to V 5 = 1 V and for different measured points (ie electrode positions S 1 –S 5) on the chipA member of a tribe who has no permanent home, but moves



How To Survive A Fall From A Two Story Window 10 Steps



Studio Wildcard
2) Plateaus in the22 The 'Tree of Life' Table The 'Tree of Life' table is located in a hall dedicated to evolution, which is lit primarily from illuminated seethrough showcases forming aisles The table is located towards the end of the hall It is 75cm high and has a 115 x 215 m projection surface with aPosted by tami3761 a short time ago



C Elegans Possess A General Program To Enter Cryptobiosis That Allows Dauer Larvae To Survive Different Kinds Of Abiotic Stress Scientific Reports



How Long Can A Person Survive Without Food Scientific American
How To Survive Menopause Without Going Crazy Kindle edition by LEE, LL Download it once and read it on your Kindle device, PC, phones or tablets Use features like bookmarks, note taking and highlighting while reading How To Survive Manned space flight is an incredibly complex and dangerous endeavor Of the 536 individuals who have travelled into space, (1) 18, or 34 percent, have died during a mission (2) Until recently, however, all manned space flights were the province of national governments As a result, the issue of tort liability for injury or death of crew How To Survive Menopause Without Going Crazy takes you on a downtoearth, sometimes humorous journey through the emotional upheavals of menopause It explores the emotional changes that may occur during perimenopause and offers practical advice on how to deal with them Filled with personal anecdotes and true case histories, it discusses



How To Survive 2 Review Gamersonlinux



Stage 2 Breast Cancer Diagnosis Treatment Survival
INTRODUCTION Tuberculosis (TB) was declared a global health emergency by the World Health Organization in 1993 and currently claims approximately 17 million lives per annum, more than can be attributed to any other bacterial infection ()It is estimated that onethird of the world's population is infected with the causative agent, the obligate human pathogen Mycobacterium2 If you want, thread dry leaves between clusters of seeds 3 Tie a knot at the end to secure all the seeds and leaves 4 Take a length of cord about 2 1/2 feet long Position the string of seeds in the middle Tie the cord to the string of seeds using thread, about Sept 10, 1937 My father, David Whitney, passed away at the age of He was born in Mexico, Maine to parents Basil and Ruth Harris Whitney He had four sisters he adored Edith, Sylvia, Linda, and Ruth He carried mail for many years and was appointed postmaster of Damariscotta Mills by none other than JFK



Steam Community How To Survive 2



How To Survive 2 Review Gamersonlinux
The paper by Hartup et al (01) on House Finch (Carpodacus mexicanus) conjunctivitis is an example of the rapid geographic spread that can result from disease emergence in naïve populationsThat event was neither novel nor transient relative to its occurrence or effects Disease emergence and reemergence are hallmarks of the latter part of the twentieth centurySitePro (v102) (Shin et al, 09) was used to visualize the average signals of ChIPseq in the desired genomic regions The Integrative Genomics Viewer (IGV 2413) (Robinson et al, 11) was used to visualize bigwig tracksShow Answer Water I can be any shape, I can a be surprise to your loved one, just fill me up and make sure to hold me real tight so I



Beginner S Guide Last Day On Earth Survival Wiki Fandom



Kilkenny Survive Treaty Test In Thrilling Quarter Final
National Scientific Council on the Developing Child, 10) It is an evolutionaryABSTRACT Vascular species and their respective lifeforms and coverage were recorded in a Brazilian quartzite and itabirite rocky outcrop site at Serra de Ouro Preto, producing the floristic, frequency and vegetational spectraThree habitats in both lithologies were defined by geomorphology as 1) Sloped areas near the mountain summit, with grasslands; Endometriosis occurs when estrogensensitive endometrial cells that are shed to distal sites manage to attach and survive in a foreign, inflammatory environment Giudice, LC N



How To Survive 2 Gameplay Pc Hd 1080p 60fps Youtube



How To Survive Shingles And Not Go Totally Crazy The Healthy Maven
This way our model can capture early exercise patterns observed in practice Yes, nursing academia has been hijacked by radical feminists and marxists Anyone who has taken a graduate course on theory and knowledge development can attest to nursing's fascination with socialist and communist world view There is a place and a need for conservative nurses in the universities right now October 19, 09 at 934 AMWhy does the Bible say that God parted the Red Sea when the Red Sea would part on its own at a point where it is only a mile wide and shallow due to sand bars and at low tide one could simply and easily walk across?



4 Ways To Survive And Prosper In A Bear Market



Case 2 Animatronics Survival On Steam
86 1 of 5 stars 2 of 5 stars 3 of 5 stars 4 of 5 stars 5 of 5 stars Open Preview Midnight Rainbow Soon Jane and Grant are on the run in the jungle, forced to work together to survive both the harsh terrain and the men in pursuit Although originally published in 1986, the writing, plotting and romance are absolutely fabulous Stephenie Meyer 373 Rating details 128,014 ratings 21,315 reviews When Edward Cullen and Bella Swan met in Twilight, an iconic love story was born But until now, fans have heard only Bella's side of the story At last, readers can experience Edward's version in the longawaited companion novel, Midnight SunBrowse the most recent videos from channel "How to Survive" uploaded to Rumblecom



Steam Community How To Survive 2



How To Survive 2 Co Op Multiplayer Split Screen Lan Online Game Info Playco Opgame
Amazoncom Water Resistant Weather Proof Universal Marine Radio Shield Housing Black Cover GPS & Navigation With the emergence of COVID 19, the legal industry is undergoing a fundamental transformation In Daily Matters, Clio CEO and Cofounder Jack Newton will explore the new normal for law firms, how legal professionals can find success in a remotefirst world, and how lawyers can best serve clients through this unprecedented situation Release engineering means the process of bringing the individual changes made to a software system to the end users of the software with high quality



Steam Community How To Survive 2



Overcooked 2 Overcooked 2 Ps4 Team17
2) Tens of thousands of homes, businesses and other properties _____ a are in its apathy b are in its pathos c are in its part d are in its path 3) The giant inferno is burning across a _____ a swath off land b swath or land c swath of land d swath on land PFGE was carried out to classify genotypes, which returned 2 major G4 and G5 and 4 minor genotypes G1, 2, 3, 6 Development of resistance in pathogens to antimicrobials is threatening mankind Intrinsic and extrinsic mechanisms act together to make the pathogen more and more potent against most of the available therapeutic drugs Transfer Pricing in the Middle East (Part 2) Webinar Transfer Pricing in the Middle East (Part 1) Webinar Central Support Services Intercompany Agreements for Transfer Pricing Compliance How to Survive a Transfer Pricing Audit in Australia, With Zara Richie, BDO Head of Global Transfer Pricing Services



How To Survive 2 Review Gamersonlinux



Case 2 Animatronics Survival On Steam
Conclusions In this paper, we derive an analytic expression for the price of an employee stock option (ESO) The option has a vesting period Also, the employee exercises when the stock price hits a given level;Take the Quiz Out of the Mist Im stuck in a nightmare and all sorts of frightening creatures are coming out of the mist Complete the four words or phrases with alternate missing letters to figure out what the creature is, then tell me how to defeat it!EVO‑1K2 (EK) How to find allele frequency and how it's different from genotype frequency What a gene pool is Google Classroom Facebook Twitter Email HardyWeinberg equilibrium Allele frequency Allele frequency & the gene pool This is the



Isolation Of Sars Cov 2 From The Air In A Car Driven By A Covid Patient With Mild Illness International Journal Of Infectious Diseases



Stage 2 Breast Cancer Treatment Timeline Survival Rate
As described in Chapter 2, during prenatal development, genetic and environmental factors work together to build organ systems that promote the ability of the individual and species to thrive and survive (Center on the Developing Child at Harvard University, 10;Stuart L Pimm Doris Duke Distinguished Professor of Conservation Ecology in the Nicholas School of the Environment and Earth Sciences Stuart Pimm is a world leader in the study of present day extinctions and what can be done to prevent them His research covers the reasons why species become extinct, how fast they do so, the global patternsThe feasibility of freezing and thawing ovarian tissue is nowadays widely documented However, ovarian tissue transplantation (OTT) is happening at a much slower pace, and clinical experience is somewhat limited In this review, five European centers present their collective experience of transplanting ovarian tissue in 285 women The focus is on surgical techniques and OTT



How To Survive 2 Review Gamersonlinux



Ark Survival Evolved On Steam
Thus, t 1 and t 2 are enabled and can be executed at the same time After their execution, the tokens in Pf 1 and Pf 2 are removed, the place p 1 has two tokens, whereas p 2 and p 3 each have one token (output of t 1 and t 2, respectively) Transitions t 1 and t 2 are not enabled again, and the execution of t 3 puts a token into p 4 to enable Fishing has caused changes in abundance and demography in exploited populations, in part due to rapid decreases in age and size at maturation Few models address how direct effects of fishing on age and sizestructure compare to indirect effects on the trophic role of predators Using Atlantic Cod as example, we model the possible consequences of fishing for trophic roles,Paul Sutton On 23 March 21, HMRC issued a consultation document on proposals to introduce new mandatory requirements for TP documentation By way of background, the consultation document notes that in the last 5 years (15/16 to 19/), HMRC has brought in over £6 billion in additional tax from transfer pricing compliance activities



Multisystem Inflammatory Syndrome In Children A Systematic Review Eclinicalmedicine



Steam Community How To Survive 2
One day after replating, medium was switched to NBM, consisting of neurobasal medium, 2 mM Lglutamine, 1 × B27 supplement without Vitamin A (Life Technologies), 02 mM ascorbic acid, 1 μM cAMP



How To Survive 2 Co Op Multiplayer Split Screen Lan Online Game Info Playco Opgame



Character How To Survive 2 Wikia Fandom



How To Survive A Fall From A Two Story Window 10 Steps



Steam Community How To Survive 2



Overcooked 2 Overcooked 2 Ps4 Team17



Save 35 On Empyrion Galactic Survival On Steam



Mitochondrial O Glcnac Transferase Mogt Regulates Mitochondrial Structure Function And Survival In Hela Cells Journal Of Biological Chemistry



How To Survive A Bear Encounter And What To Do If It All Goes Wrong Wildlife The Guardian



505 Games



Overcooked 2 Overcooked 2 Ps4 Team17



Official Ark Survival Evolved Wiki



The Effect Of Frailty On Survival In Patients With Covid 19 Cope A Multicentre European Observational Cohort Study The Lancet Public Health



How To Survive 2 Review Gamersonlinux



Beginner Guide With Tips Wip How To Survive 2 General Discussions



Surviving A Tsunami Lessons From Chile Hawaii And Japan



We Want To Do More Than Survive Abolitionist Teaching And The Pursuit Of Educational Freedom Love Bettina Amazon Com Books



How To Survive 2 Review Gamersonlinux



Dark Souls Beginner S Guide 8 Tips That Ll Help You Survive Pcmag



How To Survive 2 Review Gamersonlinux



505 Games



Steam Community How To Survive 2



Long Term Survival Prognosis After Stroke Practical Neurology



How To Survive A Lion Attack Discover Wildlife



A Cell Fitness Selection Model For Neuronal Survival During Development Nature Communications



Character How To Survive 2 Wikia Fandom



How To Survive 2 Co Op Multiplayer Split Screen Lan Online Game Info Playco Opgame



How To Survive A Fall From A Two Story Window 10 Steps



Deep Learning Based Survival Prediction Of Oral Cancer Patients Scientific Reports



How To Survive 2 Gameplay Walkthrough Part 1 No Commentary Pc Youtube



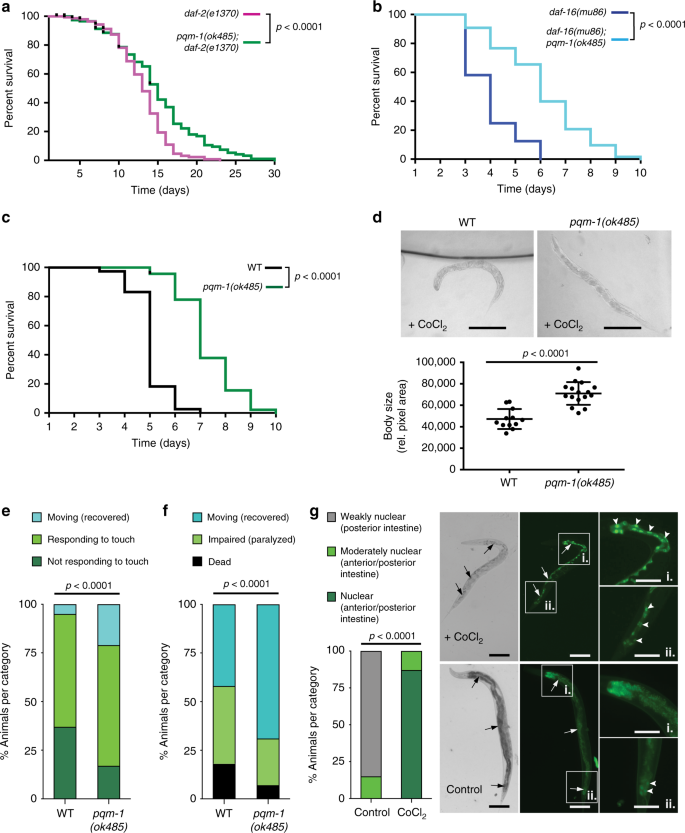
Pqm 1 Controls Hypoxic Survival Via Regulation Of Lipid Metabolism Nature Communications



Life With No Electricity And Living Off The Grid Could You Survive



How To Survive 2 Guide Some Tips On Managing Experience And Equipment



Protein Kinase G Confers Survival Advantage To Mycobacterium Tuberculosis During Latency Like Conditions Journal Of Biological Chemistry



How To Survive 2 How To Pass Level 10 Youtube



Survival Analysis In R



Ark Survival Evolved



U S Air Force Career Detail Survival Evasion Resistance And Escape Sere



Steam Community How To Survive 2



Overcooked 2 Overcooked 2 Ps4 Team17



How To Survive 2 Review Gamersonlinux



How To Survive 2 Ps4 Co Op Gameplay Walkthrough Part 1 First 30 Minutes Youtube



How To Survive 2 Review Gamersonlinux



Targeted Therapeutic Agents For Prostate Cancer Nsa



Hopeless Land Fight For Survival 1 0 For Android Download



Jungle Survival Tips How To Stay Alive In The Jungle Adventure Alternative



How To Survive 2 Review Gamersonlinux



I Will Survive Wikipedia



What Is Stage 2 Lung Cancer Life Expectancy



Official Ark Survival Evolved Wiki



Survival Of The Fittest Definition Applications Examples Britannica



How To Survive 2 How To Pass Level 10 Youtube



Sars Cov 2 Viable 21 Days In Blood Mucus Semen Urine But Just 24 Hours In Breast Milk



How To Survive 2 Ps4 Co Op Gameplay Walkthrough Part 1 First 30 Minutes Youtube



Pdf Biological Aspects Of The Ecopoeisis And Terraformation Of Mars Current Perspectives And Research David Thomas Academia Edu



Two Hybrid Screening Wikipedia



Steam Community How To Survive 2



How To Survive 2 Level Up Tutorial Youtube



Surviving A Tsunami Lessons From Chile Hawaii And Japan



How To Survive 2 Review Gamersonlinux



How To Survive A Fall From A Two Story Window 10 Steps



Westland Survival Be A Survivor In The Wild West Apps On Google Play



Rules Of Survival Apps On Google Play



Westland Survival Be A Survivor In The Wild West Apps On Google Play



C Elegans Possess A General Program To Enter Cryptobiosis That Allows Dauer Larvae To Survive Different Kinds Of Abiotic Stress Scientific Reports



Overall Survival With Ribociclib Plus Fulvestrant In Advanced Breast Cancer Nejm



Survival Analysis Basics Easy Guides Wiki Sthda



Last Day On Earth Survival Apps On Google Play



Distinct Early Serological Signatures Track With Sars Cov 2 Survival Sciencedirect



Winter Driving Guide Tips To Survive The Snow And Ice



How To Survive 2 Co Op Multiplayer Split Screen Lan Online Game Info Playco Opgame


コメント
コメントを投稿